A very strange thing

Strat68

Member
I just finished building the Five Cats "You're Twistin My Melon Man". With all parts installed there is no output. The sound stops beyond pin1 on U3, the CD40106 Hex Inverter. When I started to lift U3 out with it powered on the sound cam back on and works fine. All switches and pots have an effect. What is even stranger is that the board only works with the top half inserted (pin 1 and 14 area) and the lower half (pins 7 and 8) mostly pulled out of the socket at an angle. Looks like pins 5,6,7 and 8,9,10 could be out of contact. At first I had replaced the chip and then the socket with no change.
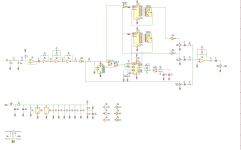
The build doc and schematic are below but I'm not sure they are much help. I started building pedals in the late 70's and pretty steadily since 2014 and I have never seen this before. If you look near the lower part of the schematic you'll see where some pins on U3 appear to be terminated (not sure). I've never seen this on a schematic.

Thanks for any help.


The Build doc : https://www.five-cats-pedals.co.uk/wp-content/uploads/2025/09/FCP-YTMMM-V1-0-Insert.pdf
Screenshot 2025-11-26 at 9.38.04 AM.png
The schematic lives here: https://www.five-cats-pedals.co.uk/wp-content/uploads/2025/09/FCP-YTMMM-V1-0-Schematic.pdf
Screenshot 2025-11-25 at 1.51.42 PM.png
 
Lifting 7 would lift ground.
That's odd. Is it possible you have a bridge under the socket or a cold/broken joint that is getting flexed enough to cause intermittent connection?
 
The troubleshooting thread would be the best place for this. Also, adding pictures can sometime help.

Have you tried swapping IC7 and IC8 to see if one of those could be bad ?
Since lifting U3D out of the circuit makes it work, it may be somewhere between U7 and SUB1 pot maybe ?
 
Last edited:
Lifting 7 would lift ground.
That's odd. Is it possible you have a bridge under the socket or a cold/broken joint that is getting flexed enough to cause intermittent connection?
Thanks. I will recheck the solder for the socket. When I replaced the original socket I made sure it was at least soldered in correctly but I never looked for bridges. I know pin 7 is not in contact with the socket but I can’t really see 5 and 6. I’ll pull pin 7. If that is the case Then it probably was a solder bridge.
 
The troubleshooting thread would be the best place for this. Also, adding pictures can sometime help.
Thanks . That was the next step after this. I was hoping someone may have seen this before. After building 100+ pedals this is a new one.
 
I'll admin it's weird that lifting ground makes it working ...
If you look near the lower part of the schematic you'll see where some pins on U3 appear to be terminated (not sure).
Yes, that means those 3 portions of the IC are not connected or not in use (like using only half on a dual opamp.)
 
Back
Top