Adapting old BBD circuits to MN3007

D.M.N.

New member
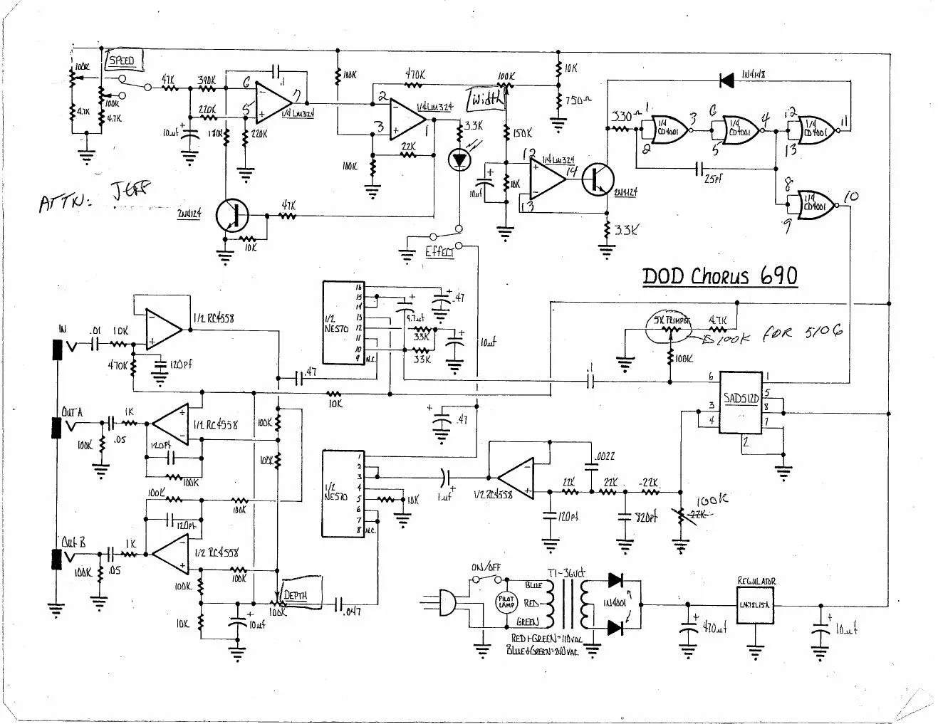
I've seen a few older circuits that originally utilized hard to source BBDs updated to use MN3007s (Lectric FX Karaoke, Flintlock, Electric Mistresses). I'm interested in building an update of the DOD 690 Chorus, which used the SAD512 (also the R5106, which are still findable though not cheap), and was wondering if anyone has some resources that might shine a light on how I could go about updating it to use either a MN3007 or other modern chip. Here's the 690's schematic:
1*CiyxIR7j19s2Jst48zm3fA.jpeg
 
As someone who tried to help do this with a Boss BF-1, I can say that this is not an easy task. The best advice I can give, is to scour the old diystompbox forum posts and look for discussions with guys like Mark Hammer and Scruffie. Even then, you’re not going to a find a step by step, follow these rules, kind of thing that will teach you how to convert a SAD circuit to use modern bbds. The biggest thing I see with the chorus that you’re trying to convert is the lack of a modern day bbd. Nobody makes a 512 stage bbd anymore. You may be able to run two MN3009s in series to achieve the required delay time but, that also brings on its own set of challenges.
 
Last edited:
As someone who tried to help do this with a Boss BF-1, I can say that this is not an easy task. The best advice I can give, is to scour the old diystompbox forum posts and look for discussions with guys like Mark Hammer and Scruffie. Even then, you’re not going to a find a step by step, follow these rules, kind of thing that will teach you how to convert a SAD circuit to use modern bbds. The biggest thing I see with the chorus that you’re trying to convert is the lack of a modern day bbd. Nobody makes a 512 stage bbd anymore. You may be able to run two MN3009s in series to achieve the required delay time but, that also brings on its own set of challenges.
That's what I've been doing thus far, and it's been helpful, was wondering if there was more info out there that I was missing out on, or maybe what reference book to look at for some insight. I appreciate the tip, I know it's a a fair bit more complicated that a lot of part swapping in more standard-fare designs!
You can check out how Lectric FX converted from SAD512 to MN3007 – usually bias and clock adjustments are needed. I have some notes if you need them!
That's part of how I was going about it and the reason I was looking in the first place was seeing Lectric FX had done so, as well as PastFX with some designs. Wasn't sure about lifting straight from one of those designs since the circuits were different, but I can start there and see what needs to be tweaked to the circuit. Any notes would be appreciated!
 
Fortunately you're working on a chorus where delay time is likely to be longer and you're not running up against the major practical difference between Reticon and Matsushita BBDs, which is the input capacitance on the clock pins. If you copy the other adaptations and confirm the circuit works on a breadboard you should be good to go.
 
That's what I've been doing thus far, and it's been helpful, was wondering if there was more info out there that I was missing out on, or maybe what reference book to look at for some insight. I appreciate the tip, I know it's a a fair bit more complicated that a lot of part swapping in more standard-fare designs!

That's part of how I was going about it and the reason I was looking in the first place was seeing Lectric FX had done so, as well as PastFX with some designs. Wasn't sure about lifting straight from one of those designs since the circuits were different, but I can start there and see what needs to be tweaked to the circuit. Any notes would be appreciated!
Hello... That's mildly amusing, I've worked for PastFX too.

It's not an ideal solution as the clock won't be as clean as a divider would provide but you'd need to increase the clock frequency by 4 times otherwise.
You need to split the oscillator output so you have the opposing phase, use a 4069 buffer, run 3 x in parallel straight from the output and directly from those, another 3 x in parallel, that'll give you two opposing clocks ticks and then you just need to halve the 25pF clock cap (might not give the full clock range that way, you'll have to work out if any tweaks are needed for that).

Then just use the 100k clock trim as suggested for the R5106 and instead of the output resistor from the BBD going to ground, it'd go to +V.

Probably work reasonably if a li'l dirty, the better solution is to take the output from the current source and redesign the clock... you know, that CD4001 oscillator looks suspiciously like a MXR Flanger clock if someone looked at the innards of a 4013 in the datasheet... and doesn't that diode look a bit like a Small Clone? Weird!

As someone who tried to help do this with a Boss BF-1, I can say that this is not an easy task. The best advice I can give, is to scour the old diystompbox forum posts and look for discussions with guys like Mark Hammer and Scruffie. Even then, you’re not going to a find a step by step, follow these rules, kind of thing that will teach you how to convert a SAD circuit to use modern bbds. The biggest thing I see with the chorus that you’re trying to convert is the lack of a modern day bbd. Nobody makes a 512 stage bbd anymore. You may be able to run two MN3009s in series to achieve the required delay time but, that also brings on its own set of challenges.
The BF-1 is easy, what was the trouble?
 
Back
Top