PedalBuilder
Well-known member
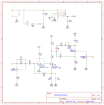
Here's my take on the Monolith Oracle. The original is described as being a modified Tone Bender Mk. I.5, although it's biased like a Fuzz Face. Either way, it's the familiar feedback amplifier topology followed by a Big Muff-style tone control. The schematic is at the bottom of the post. The stock Monolith Oracle uses a switch to change the resistor in the low pass filter side of the tone (Color) control between 12k and 100k. I replaced the switch with a B100k pot (Voice) and a 10k resistor, which lets you get either of the switch values, as well as any in between values. I also added an off board resistor between lug 1 of the Density control and ground so that the pedal doesn't mute when the Density control is turned all the way down.
The original purportedly used high gain OC76 transistors, with hFE around 100 for Q1 and 300 for Q2. I used some higher gain Soviet transistors in mine. Q1 is a GT115G (hFE 116, leakage 115µA) and Q2 is a GT115D (hFE 292, leakage 109µA). With VCC = -9.11v, the Q2 collector voltage is 4.68v. It makes for an interesting comparison to the Analogman Peppermint Fuzz, another Fuzz Face variant with higher gain germanium transistors. While the Peppermint is voiced for 60's psychedelic buzz, the Oracle is voiced for sludgy desert/stoner/doom tones, likely due to the Oracle's larger Q2 emitter bypass capacitor and the treble cut from the tone stack. If you have a high gain germanium transistor sitting around and want a heavy fuzz face, the Oracle is worth your consideration.
OUTSIDE
INSIDE
SCHEMATIC
The original purportedly used high gain OC76 transistors, with hFE around 100 for Q1 and 300 for Q2. I used some higher gain Soviet transistors in mine. Q1 is a GT115G (hFE 116, leakage 115µA) and Q2 is a GT115D (hFE 292, leakage 109µA). With VCC = -9.11v, the Q2 collector voltage is 4.68v. It makes for an interesting comparison to the Analogman Peppermint Fuzz, another Fuzz Face variant with higher gain germanium transistors. While the Peppermint is voiced for 60's psychedelic buzz, the Oracle is voiced for sludgy desert/stoner/doom tones, likely due to the Oracle's larger Q2 emitter bypass capacitor and the treble cut from the tone stack. If you have a high gain germanium transistor sitting around and want a heavy fuzz face, the Oracle is worth your consideration.
OUTSIDE

INSIDE

SCHEMATIC
