jessenator Well-known member Today at 7:27 PM #41 I hand write μ backwards, apparently… maybe it's because I subconsciously don't want to write and get confused by s misshapen "n"… Last edited: Today at 9:39 PM
I hand write μ backwards, apparently… maybe it's because I subconsciously don't want to write and get confused by s misshapen "n"…
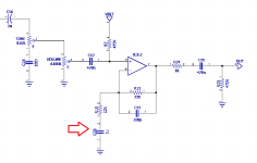
Robert Reverse Engineer Today at 7:34 PM #42 C23 is indeed 1uF, and it's a box cap too... but that's not where C23 is actually located in the circuit. C23 connects to R19, not the tone pot.
C23 is indeed 1uF, and it's a box cap too... but that's not where C23 is actually located in the circuit. C23 connects to R19, not the tone pot.