Yellow Hybrid Tone Bender

PedalBuilder

Well-known member
Another Tone Bender that is more of a Big Muff. Take the first two stages of a Colorsound Supa Tone Bender, add a third stage that is part Big Muff and part Tone Bender Mk. III (with a Zener diode rather than the customary 10k/10k voltage divider), stick a weird variant of a Big Muff Tone Stack on the end, and this is what you get:
IMG_5225.png

In my view, it's a Muff. When I designed the PCB, I started off with my standard Big Muff PCB, made a few changes, and had a final design in about 20 minutes. It looks like Macari's/Sola Sound also thinks it's a Muff, given that they build it on a Big Muff (or maybe dual purpose) PCB:
1761524891664.png

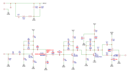
When I breadboarded the circuit, I wasn't thrilled with the functionality of the gain control. So I used the handy search feature, and found that @Chuck D. Bones had some suggested mods to the circuit. (Weirdly, I can't find that thread any more, even though I looked at it a day or two ago. I swear that I'm not imagining it!)

I implemented most of Chuck's suggestions at least in spirit. I didn't have a C250k for the gain pot, so I used an A250k wired upside down and backwards (picture below), which behaves essentially identically. Rather than omit R6 and ruin the symmetry of the layout, I used a 10M, which is close enough to my ears. C5 uses a 150nF capacitor on top of the PCB and a 22µ electrolytic tacked onto the back. I substituted a 680nF for C8 because I had extras, the sounded the same, and they fit the footprint better than the 470nF caps that I had on hand.

Transistors are a BC109 (hFE 245) for Q1, BC109C (hFE 473) for Q2, and a 2SD77 that I got courtesy of @fig for Q3 (hFE 58, leakage 85). Q1 collector is at 4.31v, Q2 collector is at 4.24v, and Q3 collector is at 2.7v with VCC = 9.27v. The diode is a D9L that I got from Pedalhacker back in 2018. I tried some other diodes (D9D, D9E, D18), but the D9L one biased Q3 best.

The mods are detailed in the schematic.

Here's how I wired the Fuzz (now Balance) control, with a 4.7nF cap between lugs 1 and 2:
IMG_5206.png

And lastly, the enclosure from the outside, a Tayda yellow 125B UV printed with a double pass of white and matte varnish:
IMG_5219.png
 
Last edited:
Forgot to add the takeaway, so here it is. Despite its strong Muff ancestry, this sounds more like a Tone Bender than a Big Muff. There's some Muff-like (phase cancellation?) character from the tone stack, but the distortion tone and interaction with the volume knob are much more similar to the Tone Bender Mk. III/IV family. The Balance control is a big improvement on the original Fuzz control. It lets you change the character of the distortion from buzzy and thin (think the Stones' Satisfaction) when full counterclockwise to to fat and harmonically rich when turned clockwise. There is a slight decrease in gain when turned past about 2:00, but there's still plenty on tap.

If you haven't built one yet, get yourself a PedalPCB Marigold and build one. If you have built one, go get another PCB and build one with Chuck's mods—you won't regret it.
 
but the distortion tone and interaction with the volume knob are much more similar to the Tone Bender Mk. III/IV family. The Balance control is a big improvement on the original Fuzz control. It lets you change the character of the distortion from buzzy and thin (think the Stones' Satisfaction) when full counterclockwise to to fat and harmonically rich when turned clockwise

If you haven't built one yet, get yourself a PedalPCB Marigold and build one. If you have built one, go get another PCB and build one with Chuck's mods—you won't regret it.
Interested.
 
You are correct, it was the wish list post about this! I remember contributing my two cents on there. I ended up building without Chuck's mods just so I would have some frame of reference. I like it a lot as is but may give that a try at some point. I leave the fuzz control up all the way anyhow! Your build looks great. I used the Tayda yellow as well so I also have the telltale sanding holes around the pots.
:cool:
 
You are correct, it was the wish list post about this! I remember contributing my two cents on there. I ended up building without Chuck's mods just so I would have some frame of reference. I like it a lot as is but may give that a try at some point. I leave the fuzz control up all the way anyhow! Your build looks great. I used the Tayda yellow as well so I also have the telltale sanding holes around the pots.
:cool:
I saw yours when I was doing my research before building mine—it's a very cool build. I think that the Chuck mod version might just be different enough to justify a second build, especially if you tweak the tone stack.
 
Back
Top