DEMO Breadboard builds [Tone Reaper //// Boss HM-2, MT-2 + mods /// JCM800 Pedal /// EAE Model feT]

This post contains an audio or video demo
Pro level breadboarding. I like the sounds you're getting, with and without mods.
cheers!
none of this is really all that serious, (my preferred rig/method is a drive boosted high gain tube amp channel) it's all just a bit of fun and experimentation with the circuit that left a huge impression on me from my youth, by making otherwise awful cheap solid state amps fun and tolerable.

I've had basically the opposite idea about the tone stack - take only the distortion stages of the Metal Zone and put the Marshall Valvestate or Ampeg VH-140C tone stack after it. Could make for a decent 90s death metal preamp in a box type of thing I think, although I guess even the stock Metal Zone already kind of is just that.
aw hell yeah. i like this idea.
reckon the HM-2 might be worth looking at. maybe i’ll do that next.

cos often i find the mids control on the MT-2 can be a little redundant (if not otherwise destructive if you don't get it just right), as i’ve often found good sounds with the mid cut/boost sitting at noon(zero), most of the judicious action happening in the treble knob, and then bass to taste.
but yeah maybe the ‘ultramid’ in the VH140 might be a little more useful.
recently just copped a VH drive board from aionfx a few weeks ago, keen to check that out someday.

Has anybody done a Russian Muff with HM-2 tonestack yet? 😜
well, if i get around to plotting out a HM-2 tonestack for MT-2, I'm sure i could get this done 🤟
 
There's no decent 6505/5150 preamp pcb available is there? (the Aion Amptweaker sounds inconclusive I believe) I have one of those Orange Pedal Baby power amps, and would love to box a preamp so I stop thinking about just re-buying a 6505MH.
 
There's no decent 6505/5150 preamp pcb available is there? (the Aion Amptweaker sounds inconclusive I believe) I have one of those Orange Pedal Baby power amps, and would love to box a preamp so I stop thinking about just re-buying a 6505MH.
despite claims that the amptweaker tight metal is meant to emulate a 5150, the aionfx version, "ember metal distortion', i built was quite a disappointment.
there's definitely better distortions out there.

e.g. the brown betty i built was way more fun.
[although i reckon the 6 knob version without the mids control (thermionic distortion) would probably do it just as well, if not better (mids control on the brown betty was a bit redundant imo)]
 
There's no decent 6505/5150 preamp pcb available is there? (the Aion Amptweaker sounds inconclusive I believe) I have one of those Orange Pedal Baby power amps, and would love to box a preamp so I stop thinking about just re-buying a 6505MH.
The AMT P2 gets really, really close, but I don't know if there is a pcb for it anywhere.
Otherwise, the Baja EVH and its subsequent version by dylan are quite nice too, a tad undergained though, compared to the original amp.
 
Has anybody done a Russian Muff with HM-2 tonestack yet? 😜
alright, here it is.
IMG_1238.jpeg
finished a HM-2 build on the breadboard this arvo. it's gnarly. gotta do a demo soon.

so tonight i plotted out a russian muff on the free space left (minus tone circuit & q4), and got it running into the HM-2 EQ.
but it’s 1:45am so i can’t properly test or hear it yet, but it’s working well. keen.
(3x 2N5088, Q3 collector -> 4.7uF -> non-inverting input of buffer stage immediately prior to the EQ stage)
1763824401537.png
 
The AMT P2 gets really, really close, but I don't know if there is a pcb for it anywhere.
Otherwise, the Baja EVH and its subsequent version by dylan are quite nice too, a tad undergained though, compared to the original amp.
 
Awesome, can't wait to hear that!
One thing to consider - if we max the tone controls, the opamp's gonna clip due to the amplitude coming from the last bjt. It'd be better to stick e.g. a 68k-33k voltage divider before the buffer to make sure not to hit the rails at the EQ...
 
here’s the russian muff w/ HM-2 EQ:
(i maxed the EQ at the start of the demo like a dickhead and it sounds awful but i hope somebody somewhere deep down needed it to happen so i did, but then i dialled it down to sane EQ settings)
Awesome, can't wait to hear that!
One thing to consider - if we max the tone controls, the opamp's gonna clip due to the amplitude coming from the last bjt. It'd be better to stick e.g. a 68k-33k voltage divider before the buffer to make sure not to hit the rails at the EQ...
i only realized upon revisiting this thread that i forgot to do this. probably would have been a good idea.
although i’m not sure that maxing out the EQ really sounds that good anyway.

here's the stock HM-2 (+/- SD-1)
 
Last edited:
Ace!!!! 🤘🤘
It does feel like it's hitting a bit too hard at the beginning, but I actually quite like that sound. I'll have to breadboard it :D
Would probably sound even better with a Rat or SD-1 goosing it up...
 
I, for one, appreciate your inclusion of the Swedish technique whether you meant to or not. I consider it a necessity for thorough demonstration of any hm2oid. That said, the boost brings the brutes!! The Russian/Swedish combo is something I'd never have tried on my own, but I've been mulling a sinfhoton of some sort and between your demo and blackboar's recommendation, I think I've made up my mind
 
Ace!!!! 🤘🤘
It does feel like it's hitting a bit too hard at the beginning, but I actually quite like that sound. I'll have to breadboard it :D
yeah it's a bit nasty 🥵 oops

do-it.gif
and at least if you don't like the muff+HM-2 EQ combo, you could try a different distortion front end. maybe a RAT? could be sick.

i'm thinking i might try something with a CD4049, maybe a red llama or chuck's CMOS muff
Would probably sound even better with a Rat or SD-1 goosing it up...
tried an SD-1 boost for it, but it just got really gross and noisy.
and not in a fun way, maybe a rat would've worked better idk.
 
I, for one, appreciate your inclusion of the Swedish technique whether you meant to or not. I consider it a necessity for thorough demonstration of any hm2oid.
1765234983183.png
That said, the boost brings the brutes!!
always gotta try a boost
The Russian/Swedish combo is something I'd never have tried on my own, but I've been mulling a sinfhoton of some sort and between your demo and blackboar's recommendation, I think I've made up my mind
yeah this was all @Blackboarcult 's idea
i'm glad some others are enjoying it, cos it's not for me. i think i prefer the MT-2 EQ.

there's something harsh in the HM-2 EQ (even with the HI control at noon, or just backed off a little, i can't dial it out), and then there's this grossness that i'm not sure i like, but maybe it works well in a mix.

Guilty. Thank you
robert-redford-nod.gif
 
another one from the pedals patisserie 🥐
(yes i'm sure you're all sick of me, i am too...)
IMG_1483.jpeg
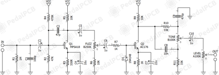
after haphazardly dropping a War Scythe in the cart for the BF sale, i decided I should probably check out the Tone Reaper / Scythe Fuzz section as i had no idea what to expect (since nobody has been building these, and i dont think i've seen anyone post a demo of a War Scythe either)

claimed to be a silicon/germanium hybrid take on a Mk III tone bender, where Q1+Q2 are replaced with a single MPSA18, and some other things:
1765327049101.png
well crap.
this might be one of the sickest fuzz circuits ive tried so far.
i think it might be 'better' than a fuzz face. and i love fuzz face.
It's just so beastly and thicccc, but without any mud.

i'm actually shocked that this Scythe Fuzz / Tone Reaper standalone circuit isn't more popular.
(probably cos everyone does what I did and just goes for the War Scythe i guess)

some notes:
- given the lack of bias resistors, i assumed Q2 (NPN Ge) would need to be quite leaky.

gainleakQ2c idle bias
GT404B60.22416.12v
MN11A601087.46v
- at the moment, I'm not sure how high that Q2c bias can go before it starts to sound shit.
- I didn't really feel like wasting time to see how far it can go, so i only tested the two units above to see how the sound would be affected by Q2c bias.
- both of these sounded very close. barely any perceptible difference.
if i had to choose, the higher leakage unit did sound better to my ears.
[but not enough to want to make that pinout (BCE) fit the PCB footprint (CBE), so I'll be going with the MN11A on the War Scythe build]

[if anyone gives a shit i could probably investigate further to see how low the leakage can go before it starts to deteriorate.... ]

so after getting very excited about how cool this fuzz is, i breadboarded the rest of the War Scythe, as it seems every other post about it is some poor sod having issues with the octave section...
got it all running, and yep, this War Scythe thing is a winner. can't wait to build it.

here's the Tone Reaper / Scythe Fuzz in all its thicc glory:
 
Back
Top