Harry Klippton
Well-known member
Just did, and got this nifty pillcam out of the deal!If you're leaking secret sauce I'd recommend seeing the doctor.
Just did, and got this nifty pillcam out of the deal!If you're leaking secret sauce I'd recommend seeing the doctor.
DUDE! Just saw the front of the pedal over on TB! YOU GOTSTA POST THE FRONT HERE!
AND the updated gutshot with the little transistor cozies...![]()
![]()
DUH is me — of course you did. How could I miss it? Apparently quite easily...Thanks!
I posted it in the build report
My Little Pink Fuzz
Today I was able to put the finishing touches on my first germanium fuzz pedal. This is a PedalPCB Gnat board that was modified to clone an Elka Dizzy Tone (dubbed The Dizzy Elk by @music6000 who actually figured the mod out, all I did was build it!). You can see the mod thread here...forum.pedalpcb.com
vero-p2p does a fantastic job of cataloguing all of the circuit variations of the extended tone bender family if you're curious
![]()
Buzzaround (MKIII): Schematic and Component Values Table
Point to point, vero and the occasional tag board layout for guitar effects - a few vintage circuits, a lot of germanium... fuzz, and more fuzzvero-p2p.blogspot.com
There are similar generic schematics and component spreadsheets for MKIIs MKIIIs etc etc.
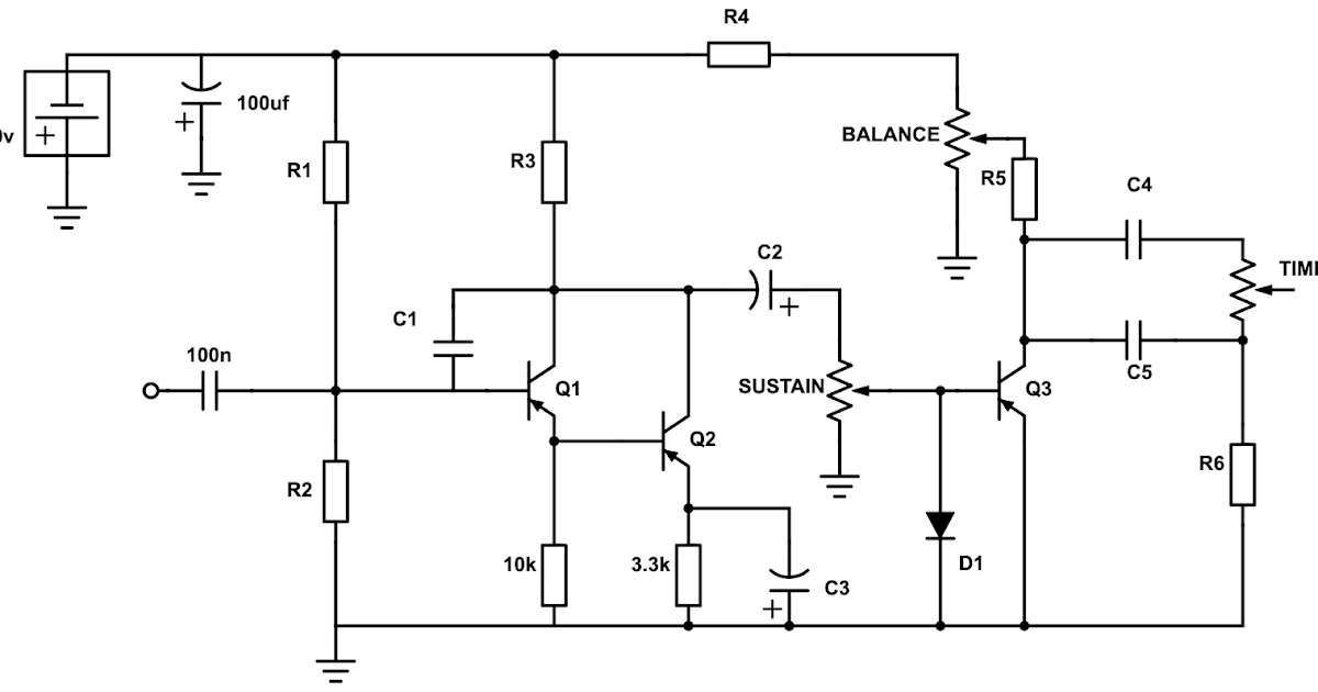
thanks man appreciate it!This should be correct for the PNP version:
The Charge Pump reverses the polarity so the electrolytic caps are now back to standard so you can use a standard power supply!
View attachment 21853
18K Corrected value under Charge Pump!!!This should be correct for the PNP version:
The Charge Pump reverses the polarity so the electrolytic caps are now back to standard so you can use a standard power supply!
View attachment 21854
Definately a candidate for PCB's Anonymous!!!Also just wanted to say I started building pedals 3 months ago, and now have 10 PCBs waiting to be populated. And 10 more in carts waiting for a sale. And 50 transistors en route from Bulgaria. Love this hobby.
bit of a necropost here but, in seeing and hearing @peccary a Dizzy Elk build, do these values match the aforementioned build? And, for clarity, no charge pump and only the jumper between 8 and 5?This should be correct for the PNP version:
The Charge Pump reverses the polarity so the electrolytic caps are now back to standard so you can use a standard power supply!
View attachment 21854
Here is the Original Post, You would jumper from the back of the PCB & no Charge pump is used, left empty.bit of a necropost here but, in seeing and hearing @peccary a Dizzy Elk build, do these values match the aforementioned build? And, for clarity, no charge pump and only the jumper between 8 and 5?
bit of a necropost here but, in seeing and hearing @peccary a Dizzy Elk build, do these values match the aforementioned build? And, for clarity, no charge pump and only the jumper between 8 and 5?
18K Corrected value under Charge Pump!!!