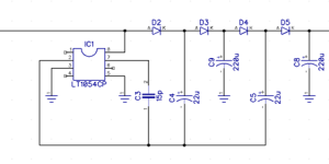
Sorry, didn't see this message until now. Honestly never tried. According to datasheet you can bring it up to 35k. That's the same as 7660S with pins 1 and 8 shorted. And you can get these to whine, too.
We won't hear the 25k nor the 35k. What we hear is heterodyning, when two of these overlap and the result is a lower freq. So the best thing to do is shield the rest of the circuit from the ripple.
The thread you linked earlier was pretty long. For a non engineer like me, what's the TLDR, are filter caps sufficient or is the ferrite bead and inductor worth an include too?
Last edited:
